南华大学附属第二医院衡阳市107国道耒阳入城口广告位租赁服务采购项目单一来源采购公示

        南华大学附属第二医院的衡阳市107国道耒阳入城口广告位租赁服务采购项目拟进行单一来源采购,现将有关事项公告如下:

      一、采购项目名称:南华大学附属第二医院衡阳市107国道耒阳入城口广告位租赁服务采购项目;
      采购项目预算:人民币38.1万元。

      二、编号
      1.采购代理编号:HNHY-2024062 

      三、拟采购货物或者服务的说明

 
      四、采购人采用单一来源采购方式的原因及说明
      医院拟在衡阳市107国道耒阳入城口发布户外广告,促进医院公益性宣传。此处的广告位使用权归衡阳市王牌置业有限公司所有,且在有效期限内,具有唯一性,所以本项目只能从衡阳市王牌置业有限公司采购。

      五、拟定单一来源采购供应商的名称、地址
      1、名称:衡阳市王牌置业有限公司 
      2、地址:衡阳市高新区解放大道1号雁城世家911号 

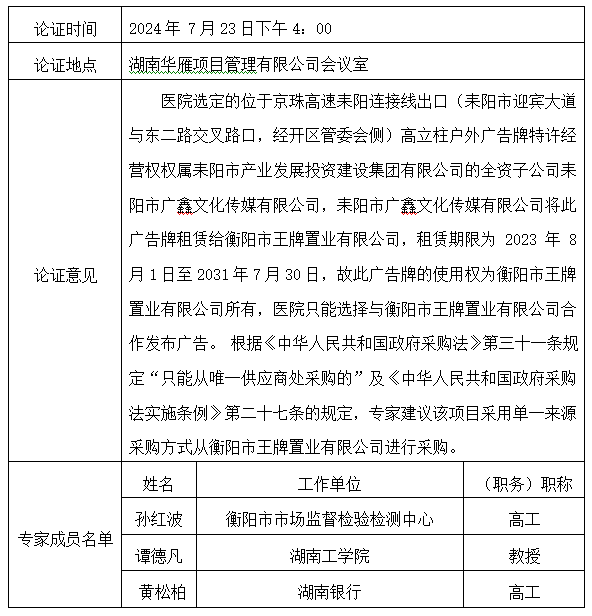
      六、第三方专家对供应商专利、专有技术等唯一性论证的意见
 

 
      六、公示期限:自2024年 8 月 5  日至2024年8月 12 日止,共计6个工作日。任何供应商、单位或个人对采用单一来源方式公示有异议的,可以向采购人以书面形式实名反映,并抄报监管部门。 

      七、采购人和采购代理机构名称、联系人和联系方式
      采购人名称:南华大学附属第二医院
      地    址:衡阳市蒸湘区解放大道35号
      联系人:黄女士        
      电话:0734-8211033    
      监管部门名称:南华大学附属第二医院监察室
      地   址:衡阳市蒸湘区解放大道35号             
      联系电话:0734-8899355
 
2024年8月5日